当前位置:首页 > 政务公开

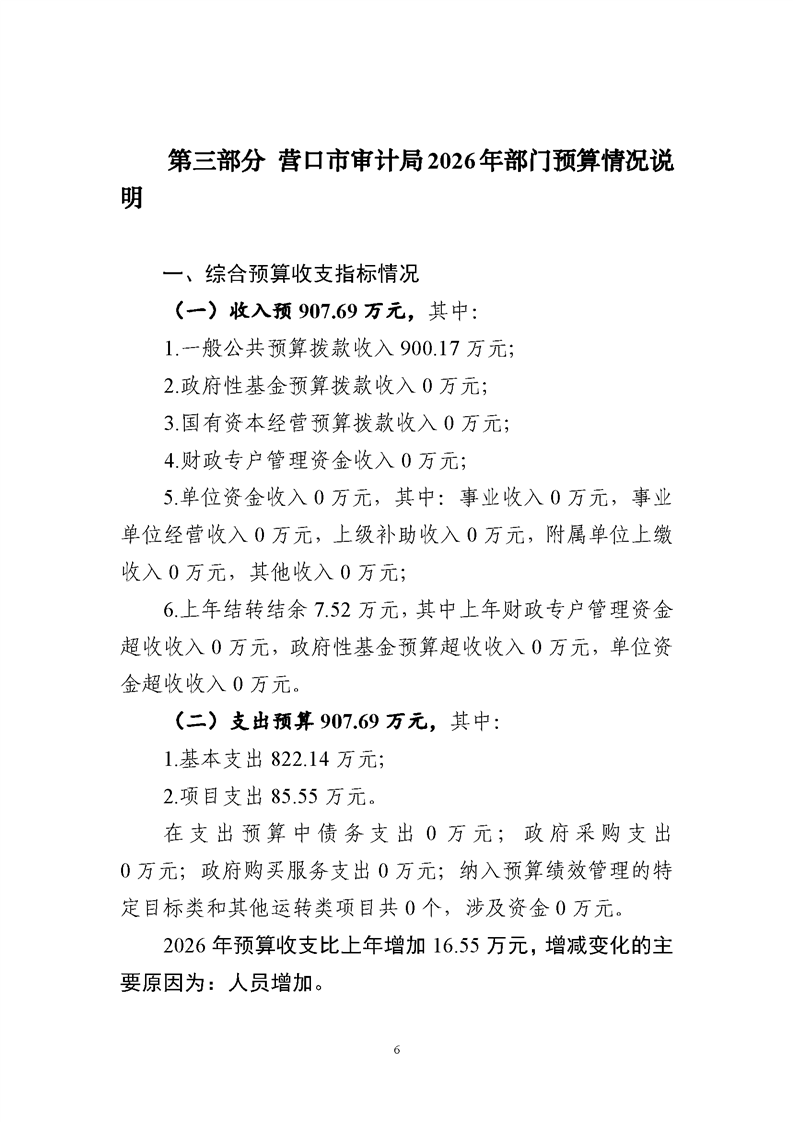
营口市审计局2026年部门预算公开

发布时间:2026-01-30

【字号:

分享:










































  • 附件:
  • 视频:
扫一扫在手机打开当前页